X

A

S

D

X

A

S

D

A

S

D

F

G

H

J

K
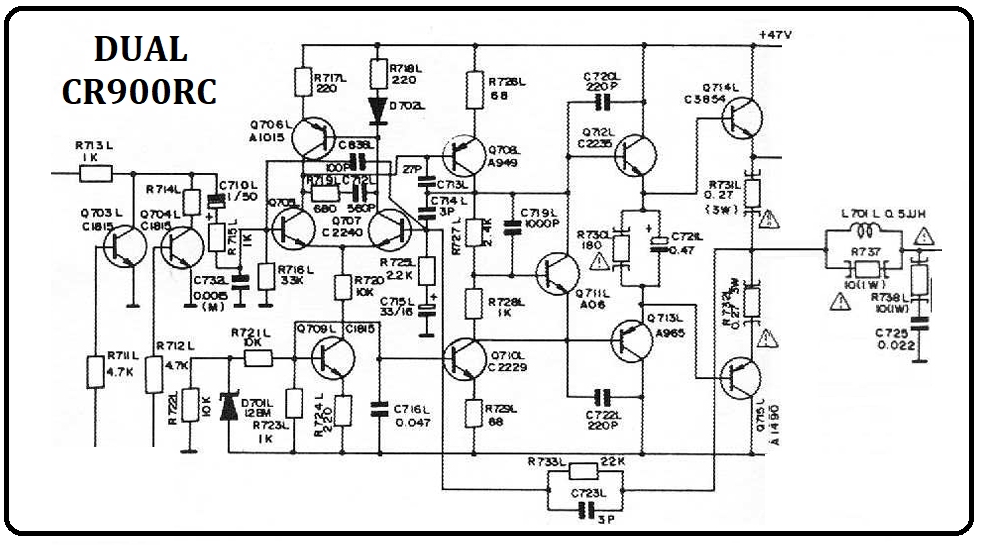
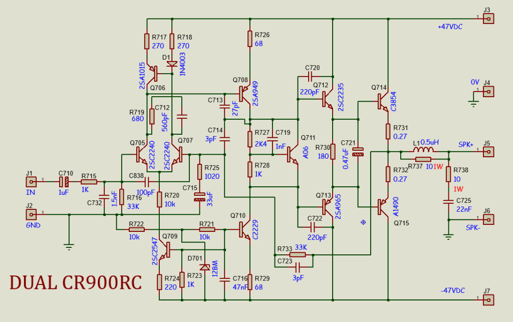
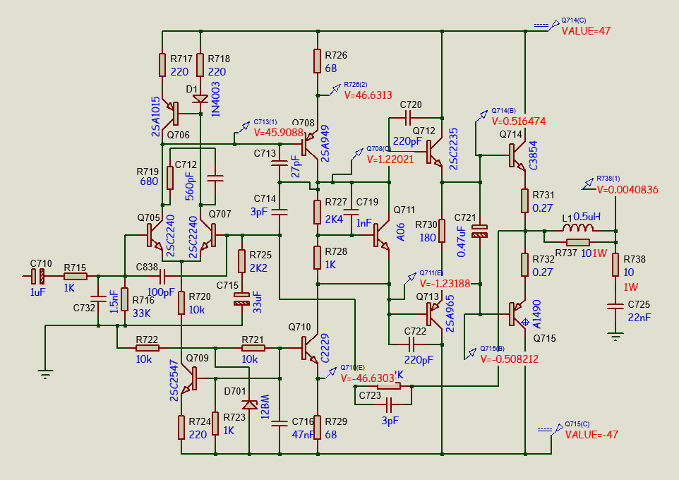
V

A

S

D

F

G

X

G

B

K

L

Y

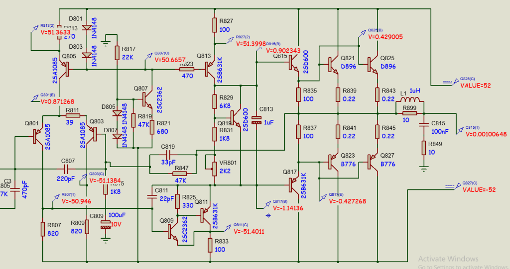
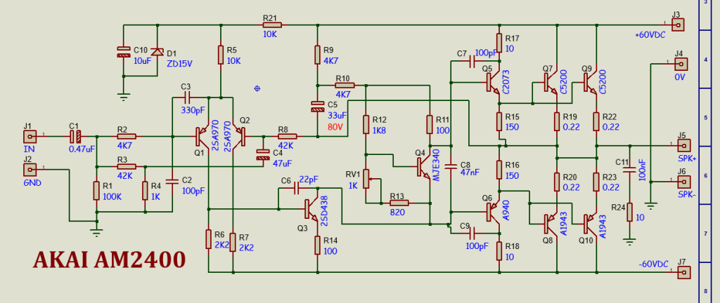
Kloning Power Modifikasi AKAI AM2400 di sini adalah hasil rancangan PCB yang pada awalnya adalah Power Amplifier berdaya kecil.
Pada skema awalnya, rangkaian Power ini memiliki kemampuan output tidak sampai 100W, selanjutnya saya naikkan menjadi 300W dengan supply 60V.
Catatan sebelumnya bisa anda baca pada artikel Juni 2025 di YOHAN FROM INDONESIA.
Berikut ini adalah skema Power Amplifier versi modifikasi untuk bahan kloning AM2400.

Komponen transistor pada rangkaian ini telah saya sesuaikan dengan ketersediaan komponen di kota saya.

Penampakan setelah semua komponen terpasag pada PCb adalah seperti gambar berikut ini.

X

Kloning Power Darlington CARVIN PA410 adalah sebuah rancangan kloning Power terkenal era 90-an buatan CARVIN seri PA410 yang menggunakan transistor Darlington sebagai transistor Finalnya.
PA410 adalah sebuah Mixer dengan Power di dalamnya namun dengan Output audio yang tidak terlalu besar.
Dalam artian Mixer ber-Power ini cukup untuk pemakaian ruangan yang tidak begitu luas.
Artikel modifikasi dan kloningannya pernah saya tulis di YOHAN FROM INDONESIA pada Agustus 2024 lalu.
Berikut ini adalah potongan skema dari PA410 setelah proses pangkas dan edit.

Tegangan Supply memerlukan
Sebelum melakukan kloning Power ini, maka saya harus menggambar ulang dan memastikan rangkaian adalah sama dengan aslinya.
Setelah selesai, maka harus melakukan tes tegangan DC dan tes menggunakan sinyal sinus untuk memastikan rangkaian ini bekerja dengan benar sesuai aslinya.

Rancangan Layout menjadi seperti gambar di bawah ini.

Dan penampakan komponen pendukung setelah semua tertancap pada PCB akan seperti ini.

Skema Power CARVIN lainnya juga ada di YOHAN FROM INDONESIA.
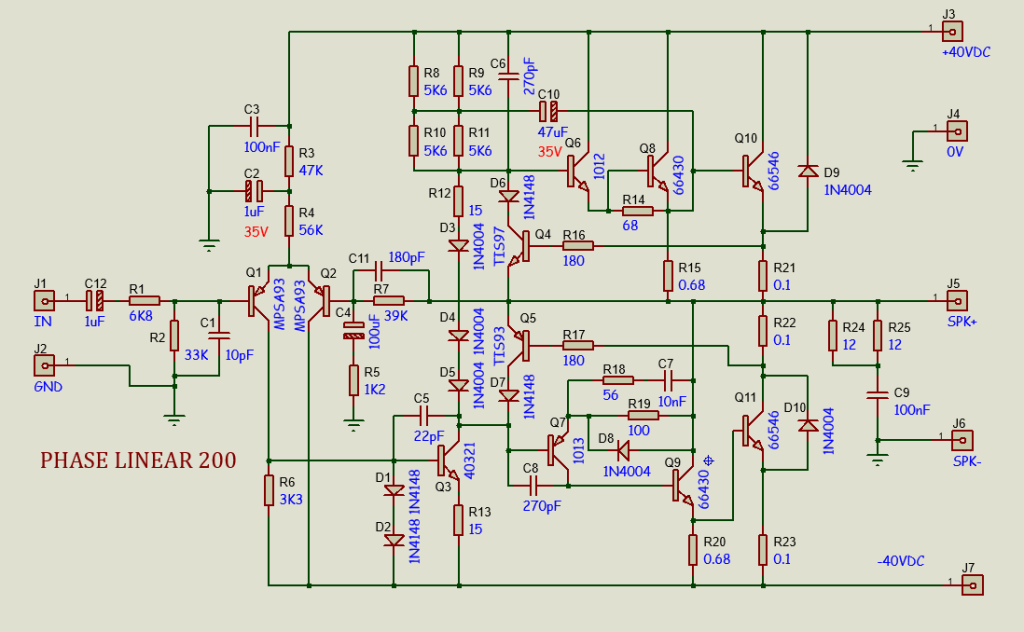
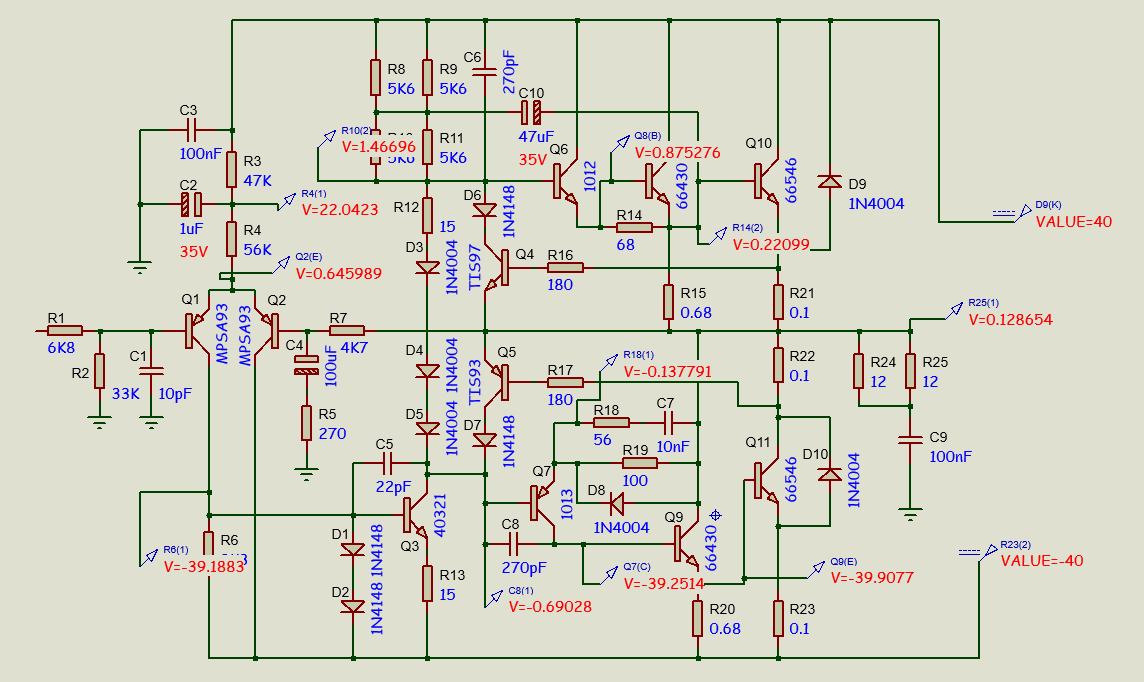
Kloning Power PHASE LINEAR 200 di sini dilakukan dengan jalan meniru skema aslinya namun untuk transistor pendukungnya telah saya ubah ke transistor yang banyak beredar di pasaran.
Phase LINEAR 200 adalah produk amplifier era 1976- 1977 yang menggunakan transistor buatan RCA.
Menghasilkan output hingga 120W serta memiliki spek hardware yang mempuni pada era tersebut.
Menurut dokumen dari PHASE LINEAR halaman 2 ( BACA SINI) , transistor nomer 66546 adalah sejenis transistor TO-3 yang berbentuk jengkol dan berkarakter seperti transistor MJ410 ( DATASHEETS)
B

a



Silahkan bermain main dengan resistor feedback maupun resistor input untuk memilih GAIN rangkaian anda.
Berikut adalah hasil rancangan Layout dari Phase Linear 200

Selanjutnya ini adalah ilustrasi komponen seteah terpasang di permukaan PCB

Schematic lainnya silahkan baca di YOHAN FROM INDONESIA.
Kloning Power JBL TLX271P sebetulnya masih belum sampai tahap pembuktian berupa pembuatan Prototype namun saya merasakan rangkaian ini sudah bisa dibuktikan secara langsung dan berhasil.
TLX271P adalah sebuah Power Amplifier Subwoofer dengan kemampuan hingga 100W.
Saya rasa ini ada benarnya karena transistor Final yang mereka pakai adalah nomer TIP35C/ TIP36C yang memiliki kemampuan hingga 125W menurut DATASHEETS.
Brosur tentang Power ini ada DI WEBSITE RESMI DI SINI.
Berikut ini adalah potongan skema dari JBL TLX271P.

Selanjutnya dari skema ini akan saya modif untuk ambil bagian yang diperlukan saja, yaitu baian Power Amplifiernya saja.
Berikut ini adalah skema gambar ulang dari JBL TLX271P

v
Setelah gambar ulang selesai, maka kita lakukan tes skema dengan memberikan tegangan DC dan sinyal Sinus pada terminal input rangkaian ini untuk memastikan gambar ulang ini sama dengan aslinya.

Selanjutnya hasil simulasi rangkaian menunjukkan bahwa rangkaian ini tidak mengalami permasalahan.

Lanjut ke pembuatan Layout.

Hasil modul setelah komponen menancap akan seperti di bawah ini.

Skema JBL lainnya juga ada di YOHAN FROM INDONESIA.
Kloning Power JBL TLX PS10 sepertinya bisa anda bikin karena memerlukan komponen yang sedikit dan memerlukan biaya cukup murah untuk itu.
Pada rangkaian aslinya, JBL TLS PS10 adalah sebuah Power Amplifier untuk Subwoofer dengan Supply 41VDC simetris dengan keluaran daya hingga 100W untuk speaker 8 Ohm.
Namun dalam skema kloiningan ini saya bikin 45V untuk memudahkan analisa simulasi.
Jika anda membikin kloningan Power ini, sebisa mungkin menggunakan beban speaker pas 8 Ohm. Jika menggunakan 4 Ohm, maka akan ada terjadi panas berlebihan pada transistor Daya anda.
Berikut ini adalah potongan skema dari Power ini sebagai bahan untuk kloning Power JBL TLX PS10.

Dari sini kita bisa melihat bahwa rangkaian ini terdiri dari dua buah OPAMP, yang masing-masing bertugas untuk limiter Amplifier dan Pre-Amplifier.
R44 dan R45 bertugas untuk penentu GAIN. Resistor ini yang akan saya modifikasi.
Selanjutnya C26 ( 0,33uF) harus kita ganti dengan kapasitor di bawah 1nF untuk membikin rangkaian power menjadi lebih FLAT. Jika tidak, maka Power Amplifier ini akan menjadi cenderung LOW-SUB.
GAIN dari OPAMP kedua ditentukan oleh hasil kalkulasi resistor Feedback R65 (100K) terhadap resistor input R51 ( 1K).
OPAMP memerlukan supply 15VDC simetris yang diambilkan dari drop resistor R56 dan R57 ( 1k5/1W) dan Zener 15VDC sebagai pembatas tegangan. Elco C28 dan C29 bertugas sebagai Filter De-kopel untuk OPAMP.
Berikut adalah spek dari komponen pendukung rangkaian ini.
NOMER, TYPE, PDC, VMax, I_Max, hfe, FILE
Transistor Final harganya lumayan terjangkau. Namun dalam kloningan nanti bisa anda ganti dengan transistor andalan anda.

Ini adalah hasil gambar ulang dari JBL TLX PS10.

Cukup sederhana bukan?
Ini adalah hasil rancangan dari Layout JBL TLX PS10

Ukuran PCB adalah 6,5cm x 9,5cm.
Penampakan komponen setelah terpasang ke dapam PCB adalah seperti ilustrasi di bawah ini.

Skema Power JBL lainnya juga ada di YOHAN FROM INDONESIA.