Menyederhanakan kloning Power Amplifier JBL kali ini saya terapkan pada sebuah schematic diagram Power JBL SCS178.
Fitur Muting, speaker Protektor dan overload Protektor saya buang hingga menyisakan rangkaian Power Amplifier inti saja.
JBL SCS178 pada lembar Servis Manualnya mengatakan bahwa ia memiliki kemampuan Cut Off Frekwensi di bawah 35Hz.
Sedangkan Cut Off untuk High Frek adalah antara 40Hz hingga 120Hz terpilih menggunakan sebuah Potensiometer.
Output power Amplifier Subwoofer ini adalah 100W dengan menggunakan transistor final TIP35C / TIP36C.
Skema hasil penyederhanaan ini selanjutnya akan saya buatkan Layout PCB untuk percobaan kloning.
Table of Contents
SCHEMATIC AWAL
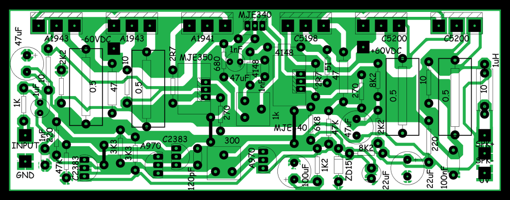
Berikut adalah potongan skema dari JBL SCS178 setelah pangkas dan edit.

Dari gambar di atas, ada beberapa fitur rangkaian yang saya buang dan hanya ambil pokok rangkaiannya saja.
Pada skema modifikasi, saya membuang transistor untuk Limit dan rangkaian Pengaman Speaker.

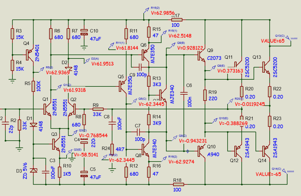
Simulasi mengunakan sinyal sinus menampilkan bentuk sinyal yang lumayan bagus. Pada tegangan supply 35VDc, Transistor final mengalirkan arus hingga 3 Ampere.
Sedangkan total arus output menuju beban 8 Ohm adalah sebesar 3,15A dan menimbulkan beda potensial hingga 25,2VAC.

Sepertinya rangkaian Power ini tidak cocok untuk beban speake 4 Ohm. Terbukti dengan hasil simulasi Osiloskop yang memperlihatkan sinyal yang terpotong dan bentuk gelombag sinus yang buruk.
Benar Arus yang melewati beban speker 4 Ohm adalah 5 Ampere, namun bentuk sinyalnya bagi saya lumayan buruk.

Kesimpulan sementara adalah Power Amplifier ini cocok untuk beban speaker 8 Ohm.
SKEMA FINAL DAN KLONING POWER AMPLIFIER JBL
Setelah melewati tes DC dan tes AC, maka kita memiliki sebuah gambar skema rangkaian Power kloning SCS178.
Tegangan supply yang akan kita mainkan adlah tetap 35VDC simetris.

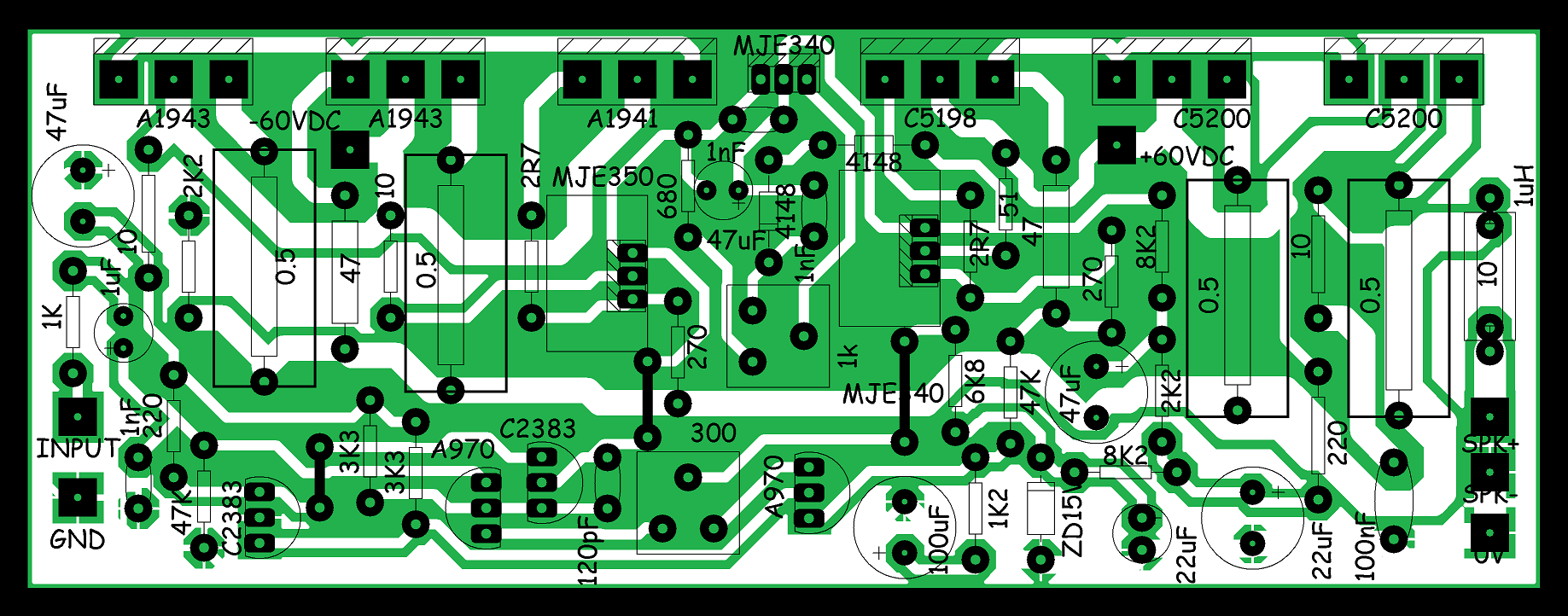
Setelah gambar akhir ini selesai, maka kita buatkan rancangan Power Amplifier Kloningnya.

PCB kit ini memakan tempat hingga 100mm x 50mm. Lumayan padat untuk sebuah rangkaian power Kloning..

Schematic JBL lainnya juga ada di YOHAN FROM INDONESIA.








































