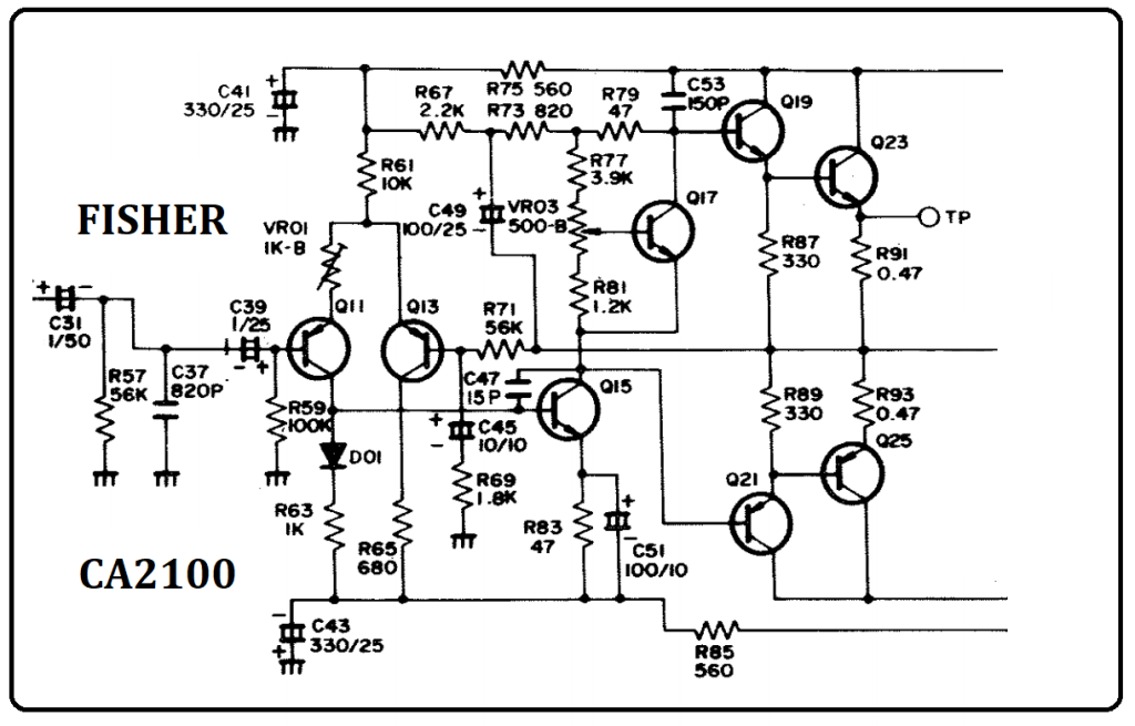
Sebuah rangkaaian power OCL input sensitif saya dapati pada sebuah power amplifier lawas buatan FISHER seri CA2100.
Arus bias pada preamp sangat kecil yang membikin rangkaian ini menjadi sangat peka terhadap sinyal input.
Table of Contents
SCHEMATIC DIAGRAM
Berikut ini adalah potongan skema dari FISHER CA2100.

Skema di atas ada beberapa informasi yang kurang jelas:
Tegangan supply: untuk transistor Final memerlukan 24VDc simetris
Preamp dan VAS memerlukan tegangan 22VDC simetris.
- Q11, Q13: Preamp, 2SA763,
- Q15: VAS, 2SC1175E,
- Q17: Servo Driver, 2SC536D,
- Q19: Driver P, 2SC1175E,
- Q21: Driver N, 2SA659E,
- Q23: 2SD330E,
- Q25: 2SB514D.
SPEK KOMPONEN
Berikut adalah spek dari transistor pendukung rangkaian:
- 2SA763: PNP, 200mW, -25V, -50mA, 90X – 800X, DATASHEETS,
- 2SC1175E: PNP, 300mW, 50V, 60mA, 40X – 320X, DATASHEETS
- 2SC536D: NPN, 500mW, 50V, 150mA, 70X – 560X, DATASHEETS
- 2SA659E: PNP, 300mW, -50V, -200mA, >80, DATASHEETS
- 2SD330E: NPN, 12W, 50V, 2A, 100X – 200X, DATASHEETS
- 2SB514D: PNP, 12W, -50V, -2A, 60X – 120X, DATASHEETS
GAMBAR ULANG RANGKAIAN
Sebelum melakukan modifikasi maupun kloning, maka saya harus memastikan rangkaian bekerja dengan benar.
Setelah itu rangkaian saya tes dengan jalan simulasi DC dan simulasi sinyal AC( Sinus).

MODIFIKASI SKEMA OCL INPUT SENSITIF
Dalam tulisan ini saya buatkan skema modifikasi rangkaian untuk tegangan 45V dan 60V.
Semua transistor saya ganti dengan spek yang lebih tinggi dan daya yang lebih kuat.
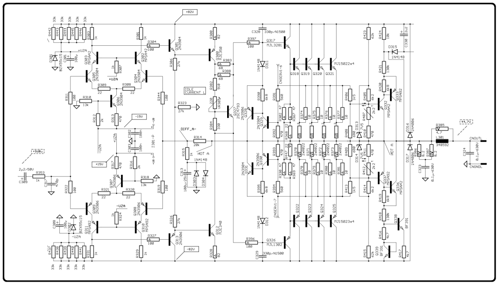
SKEMA VERSI 45v
Untuk modifikasi menjadi sebuah Power Amplifier dengan tegangan 45VDC simetrs, maka rangkaian menjadi seperti berikut:

Berikut ini adalah hasil simulasi rangkaian setelah saya tes dengan tegangan suplly 45VDC simetris.
Banyak resistor yang telah berubah nilai menyesuaikan kebutuhan transistor.

Tidak ada permasalahan dalam rangkaian ini.
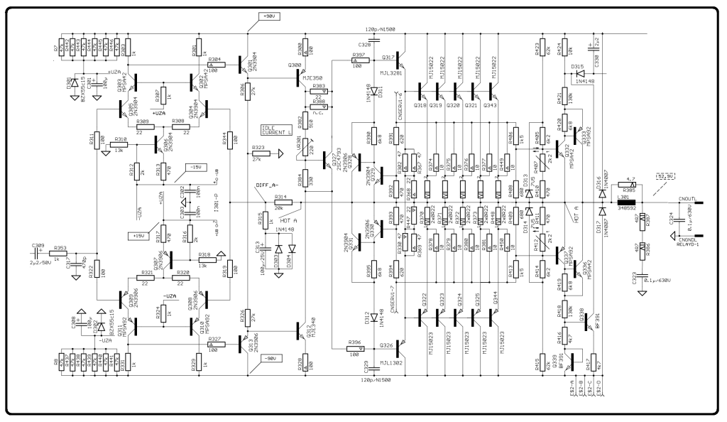
MODIFIKASI OCL INPUT SENSITIF VERSI 65VDC
Selanjutnya saya membikin modifikasi rangkaian dengan menggunakan tegangan supply 65VDc.

Komponen yang berubah adalah resistor, kapasitor dan transistor. Transistor harus kita tambah minimal 1 set lagi untuk membantu kemampuan transistor final mengalirkan arus besar ke speaker.
DC TEST
Hasil pengukuran adalah sebagai berikut:

Dari hasil simulasi menggunakan tegangan 65VDC adalah tidak mengalami masalah yang berarti.
Langkah selanjutnya adalah membikin rancangan Layout PCB.
RANCANGAN LAYOUT PCB CA2100 VERSI 65 VOLT
Berikut adalah hasil rancangan PCB kloningan CA2100.

Ukuran PCB: 10cm x 7cm
Penampakan PCB atas dan bawah akan seperti ini.

Schematic FISHER lainnya ada di YOHAN FROM INDONESIA.



























