Kloning Driver Power CA862 750W adalah sebuah rancangan dalam membikin kloning power merk FISHER seri CA862 yang telah saya sulap menjadi Driver Power dengan kemapuan hingga 750W.
Kenapa kok sampai 750W? karena saya merancang rangkaian ini untuk Supply tegangan 90VDC simetris. Secara matematis, tegangan 90VDC akan menghasilkan daya keluaran hingga 750W pada beban 4 Ohm.
Ini berarti akan memerlukan setidaknya 4 set transistor SANKEN body MT200 sebanyak 4 pasang atau transistor TOSHIBA nomer C5200/A1943 sebanyak 6 set.
Table of Contents
SKEMA AWAL
Berikut adalah potongan skema dari FISHER CA862.

Tegangan supply adalah 65VDC simetris. Dengan tegangan setinggi ini, maka akan ada peluang output power hingga 300 Watt lebih.
Namun oleh produsen Power Amplifier ini hanya mereka rancang sampai 250W pada beban 8 Ohm.
Rangkaian ini terdiri dari blok:
- Preamplifier,
- Translator sinyal preamp,
- Stabillizer arus untuk preamplifier,
- Penguat Tegangan / VAS,
- Servo Driver,
- Sumber arus stabil untuk VAS,
- Preamplifier, dan
- Power Amplifier.
Yang menarik dari skema ini adalah ada transistor Servo Driver yang berjenis Darlington, yaitu transistor dengan hfe sangat tinggi.
Karena sulit memperoleh komponen ini, maka saya mendapatkan ide untuk menggantikannya dengan transistor Servo Driver sejuta umat, yaitu nomer MJE340.
SKEMA GAMBAR ULANG KLONING DRIVER POWER CA862 NAIK KE 90VdC
Hasil gambar ulang menjadi seperti di bawah ini:

Tegangan supply naik ke angka 90VDC karena ada rencana akan menaikkan daya hingga 750W setelah penambahan transistor Final.
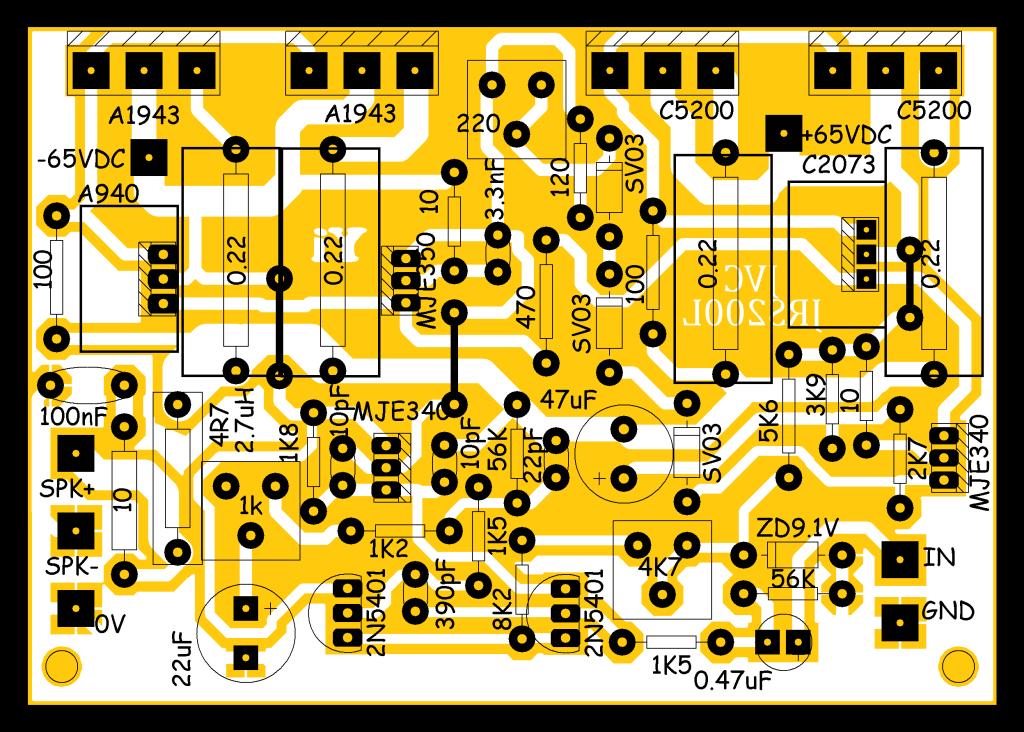
LAYOUT PCB KLONING DRIVER POWER CA862
Dengan berpatokan pada skema gambar ulang. maka hasil Rancangan Layout PCB adalah seperti dibawah ini:

Penampakan PCB jika tergabung menjadi satu adalah sebagai berikut:

Ukuran PCB memerluakan luasan 10cm x 10cm.
PENAMPAKAN TIGA DIMENSI KLONING DRIVER POWER
Ketika PCB telah berhasil dan komponen terpasang, maka setidaknya akan menghasilkan penampakan seperti berikut ini:

PCB ini masih belum tersedia di toko online.
Toko online yang biasa menyediakan kit modul Driver dan Power kloning adalah HELMI ELEKTRO.
Skema FISHER juga ada di YOHAN FROM INDONESIA.


























