KLONING POWER FENDER DARLINGTON ROC PRO700

Karena rangkaian yang lumayan ringkas maka saya tertarik untuk membikin kloning power FENDER Darlington ROC PRO700 dengan modal yang terjangkau.

SKEMA AWAL

Berikut potongan skema dari FENDER ROC PRO700 yang saya ambil dari Servis Manualnya:

KLONING POWER FENDER DARLINGTON ROC PRO700

Rangkaian ini lumayan sederhana karena seperti hanya bermodalkan IC dan transistor Final saja.

Karena itu ada peluang untuk bisa kita lakukan kloning.

KLONING POWER FENDER DARLINGTON

Beberapa langkah untuk membikin kloning power Fender Darlington ini adalah berikut:

  • Naikkan tegangan Supply,
  • Tambahkan transistor Final Darlington,
  • Naikkan nilai resistor feedback

Selanjutnya kita lakukan gambar ulang atas rangkaian ini.

Selanjutnya dari hasil gambar ulang ini kita merancang Layout PCB.

Penampakan PCB akan seperti berikut:

Schematic Diagram FENDER lainnya juga ada di YOHAN FROM INDONESIA.

PENGGANTIAN NOMER TRANSISTOR PADA FISHER CA9050

Pada tulisan ini berisikan tentang penggantian nomer transistor pada FISHER CA9050, yaitu sebuah Power Amplifier lawas yang tidak begitu terdengar di negeri kita.

Pada skema, transistor yang mereka pakai adalah nomer yang sulit kita dapatkan.Transistor final yang mereka gunakan adalah nomer 2SC3280 / 2SA1301. Transistor nomer ini sulit untuk kita dapatkan.

Karena itu akan kita gamti dengan nomer yang lebih umum, yaitu 2SC3281 / 2SA1302 yang lebih mudah untuk kita dapatkan.Karena itu saya mencoba untuk menggambar ulang rangkaian ini dan menggantikannya dengan nomer generik atau nomer umum.

Transistor Preamp pada rangkaian ini menggunakan transistor berkaki 5 yang harganya jauh lebih mahal. Ini akan kita ganti dengan transistor umum.

Servo Driver pada rangkaian ini juga menggunakan nomer 2SD947 yang tentu saja sulit untuk anda dapatkan di toko elektro andalan anda.

SCHEMATIC DIAGRAM AWAL

Berikut ini adalah gambar rangkain Power pada ampli FISHER CA9050.

SKEMA AWAL PENGGANTIAN NOMER TRANSISTOR

Pada gambar diatas menggunakan tegangan supply sebesar 57VDC simetris.

Hampir semua nomer transistor pada skema diatas adalah nomer transistor yang sulit untuk anda dapatkan.

MODIFIKASI PENGGANTIAN NOMER TRANSISTOR PADA RANGKAIAN INI

Berikut ini adalah nomer transistor yang akan kita ganti.

  • Q601: Preamplifier, NPN 5 pin, 2SC3066
  • Q603, Q602: Translator sinyal, PNP, 2SA1209
  • Q604: VAS, 2SC2911
  • Q609: Servo Driver, 2SD947,
  • Q605, Q606: OCP / Over Current Protection/ Pengaman Arus, 2SC536 / 2SA608,
  • Q607, Q608: Driver Amplifier, 2SC3117 / 2SA1249,
  • Q005, Q006: Final Power, 2SC3280 / 2SA1301

Selanjutnya di bawah ini adalah nomer transistor pengganti:

  • Q601: 2SC2240 2 buah,
  • Q602,Q603: ganti dengan 2SA1013,
  • Q604: ganti 2SC3283,
  • Q609: gunakan Darlington umum menggunakan 2Sc945 dengan MJE340,
  • Q605 dan Q606: pakai saja 2SC945 / 2SA733,
  • Q607, Q608: ganti dengan 2SC2073 / 2SA940,
  • Q005. Q006: gunakan transistor 2SC3281 / 2SA1302.

Schematic FISHER lainnya ada di YOHAN FROM INDONESIA.

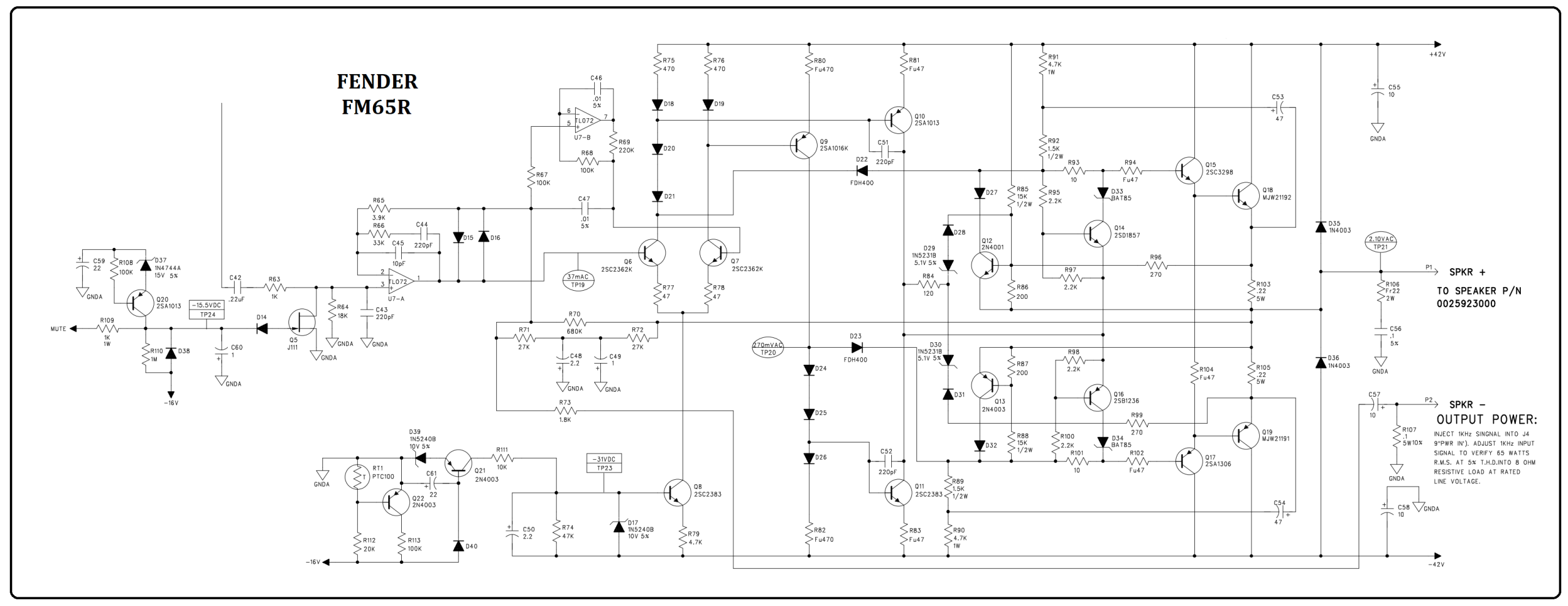
MODIFIKASI POWER FENDER PRINCETON 65DSP

Modifikasi Power FENDER PRINCETON 65DSP dengan target menaikkan Power Output bisa kita lakukan dengan jalan menaikkan supply dan mengubah beberapa komponen.

SKEMA AWAL

Potongan skema PRINCETON 65DSP:

skema awal POWER FENDER PRINCETON

x

MODIFIKASI POWER FENDER PRINCETON

Modifikasi yang bisa kita lakukan adalah:

  • Menambah Transistor Final Output,
  • Menaikkan tegangan supply ke angka yang lebih tinggi,
  • Resistor feedback kita naikkan untuk menyesuaikan output,
  • Membuang beberapa Fitur rangkaian.

Schematic FENDER lainnya juga ada di YOHAN FROM INDONESIA.

MENGGANTI TRANSISTOR PREAMP 5 PIN DAN SERVO DRIVER DARLINGTON PADA FISHER CA873

Kita bisa mengganti transistor preamp 5 pin menjadi transistor biasa dan mengganti servo Driver Darlinton menjadi transistor biasa pada Power Ampliifer FISHER CA873.

Pada rangkaiannya, ia menggunakan transistor premp nomer 2SA1583, 2SA608 serta Servo Driver nomer 2SD947.

Kedua nomer ini bisa kita ganti dengan 2SC2240, sedangkan nomer 2SD947 bisa kita ganti dengan 2SC945 terpasang seri dengan MJE340.

SCHEMATIC AWAL

Berikut adalah potongan skema dari FISHER CA873.

MENGGANTI TRANSISTOR PREAMP 5 PIN DAN SERVO DRIVER DARLINGTON PADA FISHER CA873

MENGGANTI TRANSISTOR PREAMP 5 PIN

Kita bisa mengubah transistor preamp menjadi seperti berikut ini:

Schematic FISHER lainnya juga ada di YOHAN FROM INDONESIA.

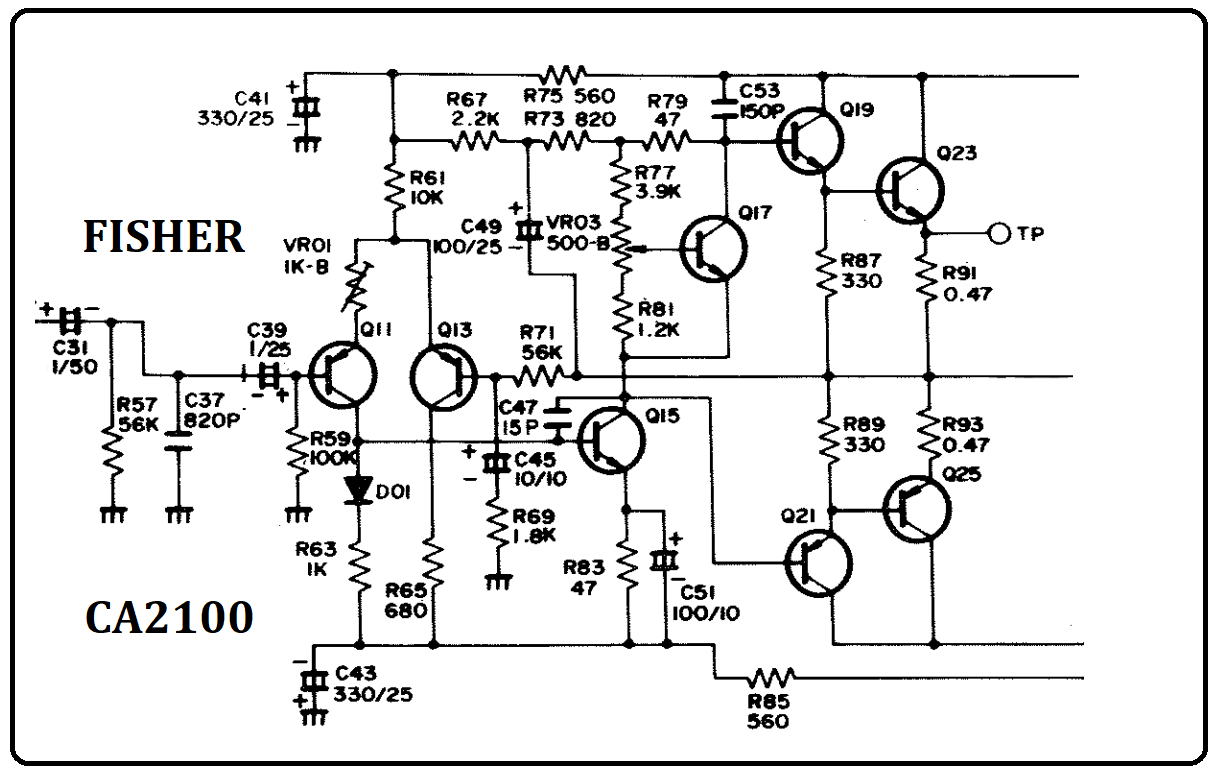
POWER OCL INPUT SENSITIF FISHER CA2100

Sebuah rangkaaian power OCL input sensitif saya dapati pada sebuah power amplifier lawas buatan FISHER seri CA2100.

Arus bias pada preamp sangat kecil yang membikin rangkaian ini menjadi sangat peka terhadap sinyal input.

SCHEMATIC DIAGRAM

Berikut ini adalah potongan skema dari FISHER CA2100.

POWER OCL INPUT SENSITIF FISHER CA2100

Skema di atas ada beberapa informasi yang kurang jelas:

Tegangan supply: untuk transistor Final memerlukan 24VDc simetris

Preamp dan VAS memerlukan tegangan 22VDC simetris.

  • Q11, Q13: Preamp, 2SA763,
  • Q15: VAS, 2SC1175E,
  • Q17: Servo Driver, 2SC536D,
  • Q19: Driver P, 2SC1175E,
  • Q21: Driver N, 2SA659E,
  • Q23: 2SD330E,
  • Q25: 2SB514D.

SPEK KOMPONEN

Berikut adalah spek dari transistor pendukung rangkaian:

  • 2SA763: PNP, 200mW, -25V, -50mA, 90X – 800X, DATASHEETS,
  • 2SC1175E: PNP, 300mW, 50V, 60mA, 40X – 320X, DATASHEETS
  • 2SC536D: NPN, 500mW, 50V, 150mA, 70X – 560X, DATASHEETS
  • 2SA659E: PNP, 300mW, -50V, -200mA, >80, DATASHEETS
  • 2SD330E: NPN, 12W, 50V, 2A, 100X – 200X, DATASHEETS
  • 2SB514D: PNP, 12W, -50V, -2A, 60X – 120X, DATASHEETS

GAMBAR ULANG RANGKAIAN

Sebelum melakukan modifikasi maupun kloning, maka saya harus memastikan rangkaian bekerja dengan benar.

Setelah itu rangkaian saya tes dengan jalan simulasi DC dan simulasi sinyal AC( Sinus).

MODIFIKASI SKEMA OCL INPUT SENSITIF

Dalam tulisan ini saya buatkan skema modifikasi rangkaian untuk tegangan 45V dan 60V.

Semua transistor saya ganti dengan spek yang lebih tinggi dan daya yang lebih kuat.

SKEMA VERSI 45v

Untuk modifikasi menjadi sebuah Power Amplifier dengan tegangan 45VDC simetrs, maka rangkaian menjadi seperti berikut:

Berikut ini adalah hasil simulasi rangkaian setelah saya tes dengan tegangan suplly 45VDC simetris.

Banyak resistor yang telah berubah nilai menyesuaikan kebutuhan transistor.

Tidak ada permasalahan dalam rangkaian ini.

MODIFIKASI OCL INPUT SENSITIF VERSI 65VDC

Selanjutnya saya membikin modifikasi rangkaian dengan menggunakan tegangan supply 65VDc.

Komponen yang berubah adalah resistor, kapasitor dan transistor. Transistor harus kita tambah minimal 1 set lagi untuk membantu kemampuan transistor final mengalirkan arus besar ke speaker.

DC TEST

Hasil pengukuran adalah sebagai berikut:

Dari hasil simulasi menggunakan tegangan 65VDC adalah tidak mengalami masalah yang berarti.

Langkah selanjutnya adalah membikin rancangan Layout PCB.

RANCANGAN LAYOUT PCB CA2100 VERSI 65 VOLT

Berikut adalah hasil rancangan PCB kloningan CA2100.

Ukuran PCB: 10cm x 7cm

Penampakan PCB atas dan bawah akan seperti ini.

Schematic FISHER lainnya ada di YOHAN FROM INDONESIA.

KLONING DRIVER OCL ELECTROVOICE PSX1000

Kloning Driver OCL ELECTROVOICE PSX1000 bisa kita lakukan dengan jalan menghilangkan transistor Final pada papan PCB.

Pada schematic aslinya, rangkaian ini menggunakan 5 set transistor Final pasangan nomer MJ15022 / 23 yang menurut DATASHEETS adalah memiliki kemampuan dissipasi daya hingga 250W.

SCHEMATIC AWAL

Berikut adalah potongan schematic Diagram Power Amplifier ELECTROVOICE seri PSX1000.

SKEMA AWAL KLONING DRIVER OCL ELECTROVOICE

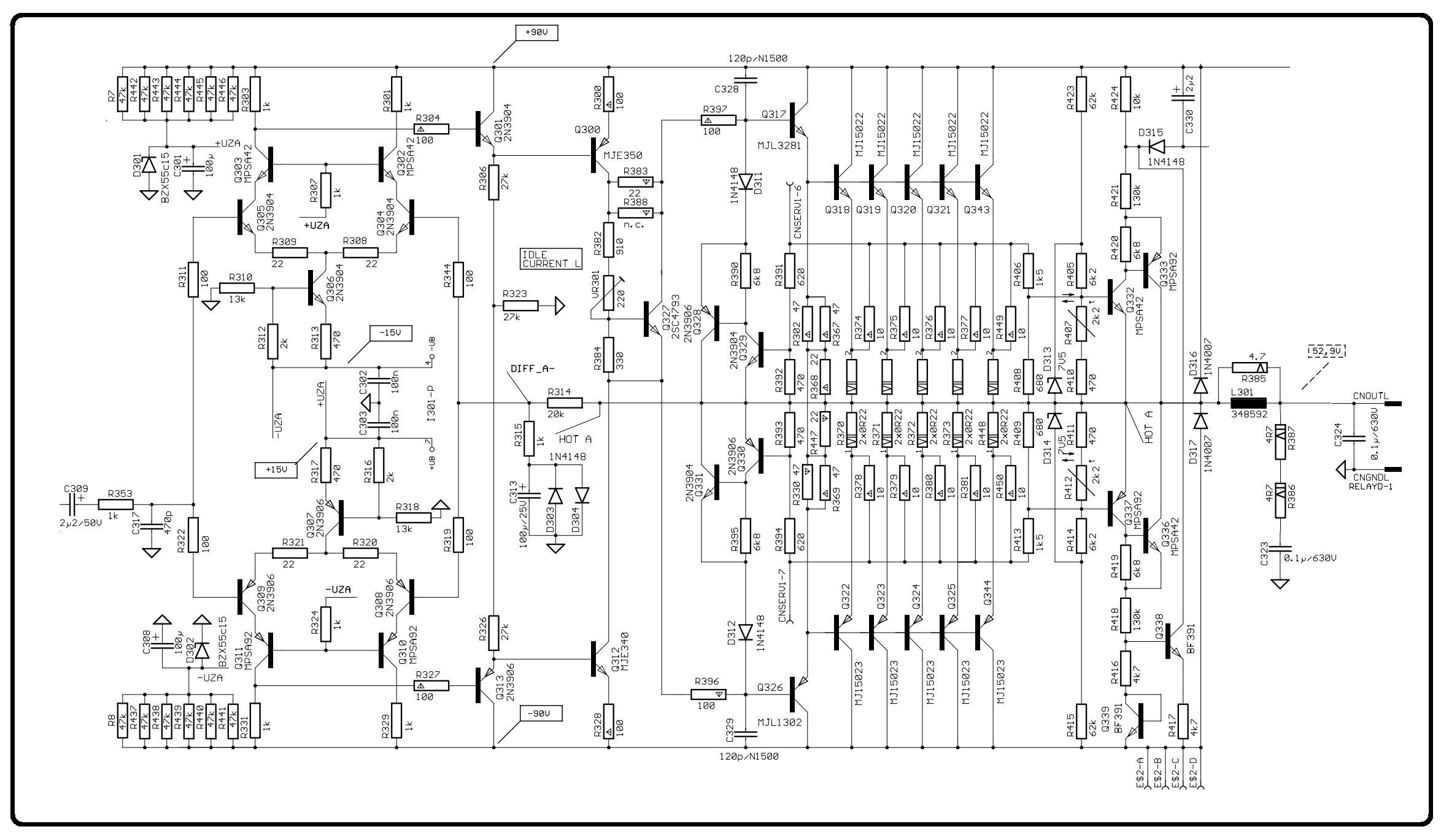
Rangkaian ini menggunakan tegangan supply 90VDC. Tegangan ini termasuk besar untuk amplifier kelas AB.

Dengan angka ini maka akan memungkinkan bagi Power Amplifier untuk menghasilkan output hingga 500W pada beban 8 Ohm atau 730W pada beban 4 Ohm.

Arus yang melewati speaker nantinya adalah sekitar 8 Ampere pada speaker 8 Ohm atau 16Ampere pada speaker 4 Ohm.

KLONING DRIVER OCL ELECTROVOICE SAMPAI DRIVER SAJA

Saya tertarik untuk membikin kloningan Power Amplifier ini namun sampai Driver Amplifier saja.

Alasan saya adalah ingin mengganti transistor Finalnya dengan transistor andalan saya.

GAMBAR ULANG

Gambar ulang harus kita lakukan untuk proses simulasi dan pembikinan Layout PCB.

Hasil gambar ulang adalah berikut ini:

Hasil Layout PCB.

Penampakan PCB.

Schematic ELECTROVOICE lainnya juga ada di YOHAN FROM INDONESIA.

MODIFIKASI POWER OCL FISHER CA60

Modifikasi Power OCL FISHER CA60 kita lakukan dengan mengubah beberapa komponen dan mengganti dengan transistor yang banyak beradar di daerah kita.

FISHER CA60 adalah produk amplifier era 70-an lalu yang termasuk Power amplifier mewah di jamannya. Menghasilkan daya keluaran hingga 50W pada beban 8 Ohm.

Rencananya rangkaian Power ini akan saya coba modifikasi menjadi 300W pada beban 4 Ohm.

SKEMA AWAL

Berikut adalah potongan skema Power OCL FISHER CA60

skema awal MODIFIKASI POWER OCL FISHER CA60

SIMULASI PENGUKURAN TEGANGAN

Setelah melakukan gambar ulang rangkaian Power ini, maka saya mencoba untuk melakukan tes tegangan DC pada rangkaian dengan jalan memberikan tegangan supply sesuai aslinya, yaitu 45VDC.

Dalam simulasi pengukuran, nampak angka yang tertampil adalah angka yang hampir sesuai.

Tegangan ke speaker = 3Normal,

Basis transistor Final = 0,46V dan -0,47V = Normal.

MODIFIKASI POWER OCL FISHER CA60 KE 300W

Berikut ini adalah langkah untuk menaikkan daya rangkaian ini ke 300W:

  • Ganti transistor Final dengan nomer lain yang lebih kuat Dissipasi dayanya.
  • Naikkan tegangan Supply ke angka yang lebih tinggi,
  • Ubahlah Resistor Feedback ke angka yang lebih tinggi.

h

PENGUKURAN KOSUMSI ARUS PADA BEBAN 4 OHM

Pada beban 4 Ohm, transistor final ini mengambil arus DC sebesar 6 Ampere pada tegangan 65VDC simetris.

Layout PCB skema modifikasi FiSHER CA60 adalah seperti gambar di bawah ini:

Penampakan PCB

SKEMA AKHIR

Gambar di bawah ini adalah skema akhir rangkaian Power Modifikasi 300W yang berasal dari Power Amplifier merk FISHER seri CA60.

Tegangan supply menggunakan 65VDc simetris.

Transistor Final menggunakan 2 set 2Sc5200/ 23SA1943.

Schematic Power Simetris lainnya ada di YOHAN FROM INDONESIA.

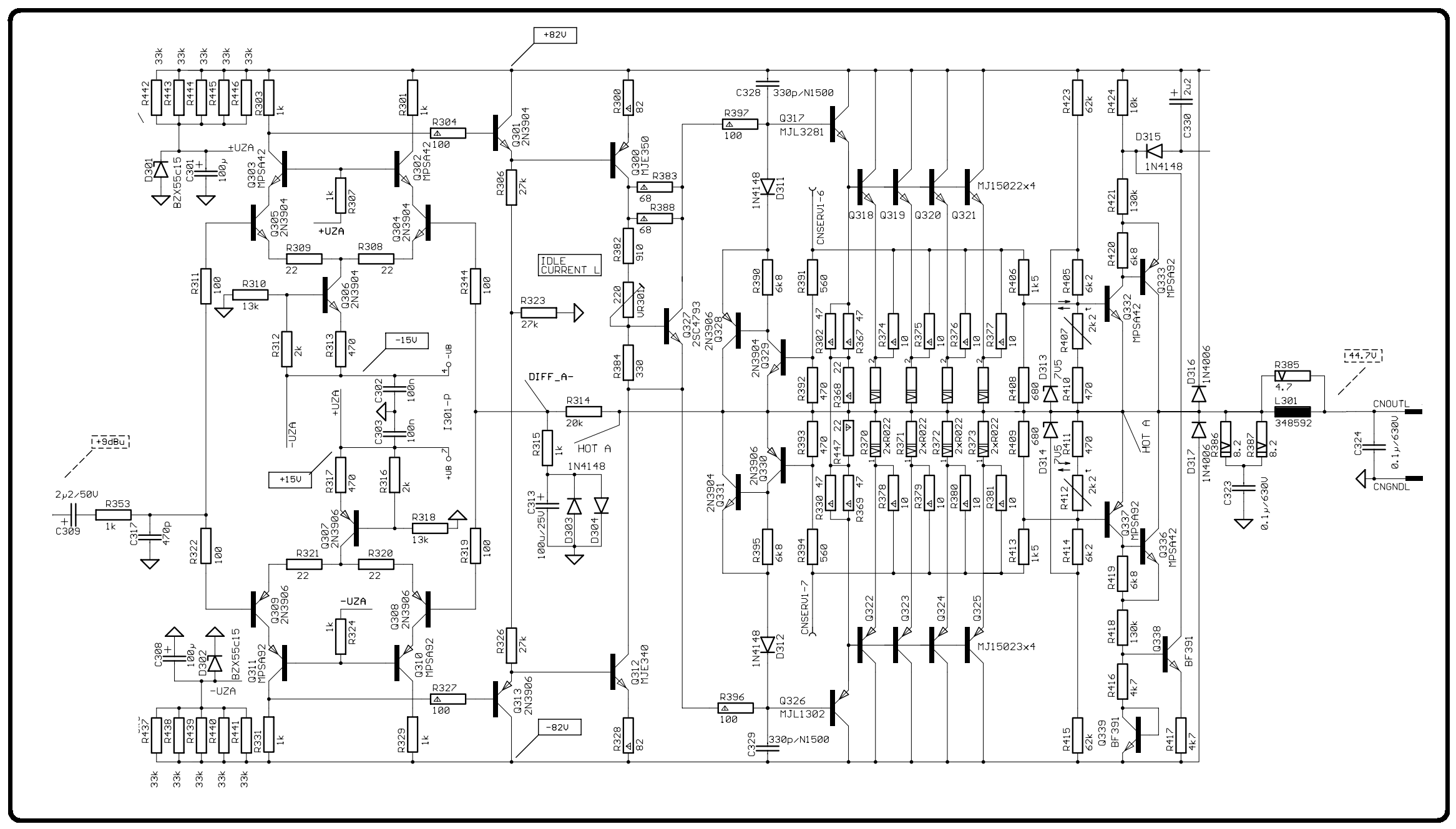
KLONING POWER OCL 82V 800W ELECTROVOICE PSX1600

Kloning power OCL 82V 800W ELECTROVOICE PSX1600 adalah catatan tentang simulasi, Layout PCB untuk sebuah Power buatan ELECTROVOICE seri PSX1600.

Saya pernah menulis artikel tentang Power ini DI SINI.

SKEMA AWAL

berikut adalah potongan skema dari Power ELECTROVOICE seri PSX1600.

KLONING POWER OCL 82V 800W ELECTROVOICE PSX1600

v

GAMBAR ULANG

X

DC TES

X

AC TES

Selanjutnya kita beri sinyal input pada rangkaian gambar ulang ini.

Frekwensi adalah 1kHz dengan bentuk sinyal berupa sinus murni.

Input paling optimal ternyata adalah 8,2 Vp-p atau sekitar 2,9Vrms.

Berarti Power Amplifier ini memerlukan sinyal input level besar agar bisa mencapai output maksimum.

BEBAN 4 OHM

Ketika rangkaian ini kita hubungkan dengan resistor 4 Ohm, maka nampak bahwa rangkaian Power ini mengeluarkan arus hingga 13,9A dan ada beda potensial hingga 55,6VAC.

Saya rasa ini adalah output paling optimal untuk rangkaian ini.

KLONING POWER OCL 82V ELECTROVOICE

Setelah skema dan hasil simulasi kita anggap tidak ada masalah, maka kita sudah bisa merancang PCB untuk rangkaian ini.

LAYOUT PCB

PCB ini berukuran 20cm x 8 cm dan lumayan padat.

PENAMPAKAN 3D

Penampakan modul setelah pemasangan komponen akan seperti berikut ini:

Melihat schematic ELECTROVOICE lainnya juga ada di YOHAN FROM INDONESIA.

MENAIKKAN DAYA POWER OCL SIMETRIS FISHER BA4500

Dengan mengganti transistor Final dan beberapa sentuhan maka akan mampu menaikkan daya Power OCL SIMETRIS FISHER BA4500.

Pada rangkaian aslinya, Power Amplifier ini mengeluarkan daya hingga 150W untuk beban 8 Ohm. Di era 80-an daya sebesar ini termasuk istimewa namun tidak di era sekarang ini.

Jika kita perhatikan, rangkaian Power menggunakan 3 set transistor Final yang masing-masing memiliki kemampuan daya hingga 100W menurut DATASHEETS.

SKEMA AWAL OCL SIMETRIS FISHER

Berikut adalah skema awal bahan modifikasi FISHER BA4500:

SKEMA AWAL Power OCL SIMETRIS FISHER BA4500.

Jika kita perhatikan skema ini , maka jelas ia adalah Power Amplifier Simetris.

Mulai dari Preamp hingga Final Power ,menggunakan transistor yang saling tercermin.

Dengan menggunakan simetris maka Power Amplifier ini akan lebih jernih keluarannya karena cacat silang bisa lebih tertekan.

Skema Power merk FISHER juga ada di YOHAN FROM INDONESIA.