SCHEMATIC SUBWOOFER PHILIPS SW988

Halaman ini berisikan tentang macam macam SCHEMATIC SUBWOOFER PHILIPS dari segala type, varian, dan tahun pembuatan koleksi Mr. Yohan.

Berikut ini adalah nama-nama ampli buatan PHILIPS.

SW988 SUBWOOFER

PHILIPS SW988 adalah sebuah speaker aktif buatan era 90-an yang biasanya ada di rumahan dan sebagai home theater rumahan.

Ampli ini berdaya tidak begitu besar karena hanya menggunakan sepasang transistor power. Akan tetapi hasil audio terutama bass dan subwoofer tidak boleh kita pandang remeh.

Berikut penampakannya.

SCHEMATIC SUBWOOFER PHILIPS ( edited )

Berikut ini adalah skema power Amplifier dari PHILIPS SW988 ini:

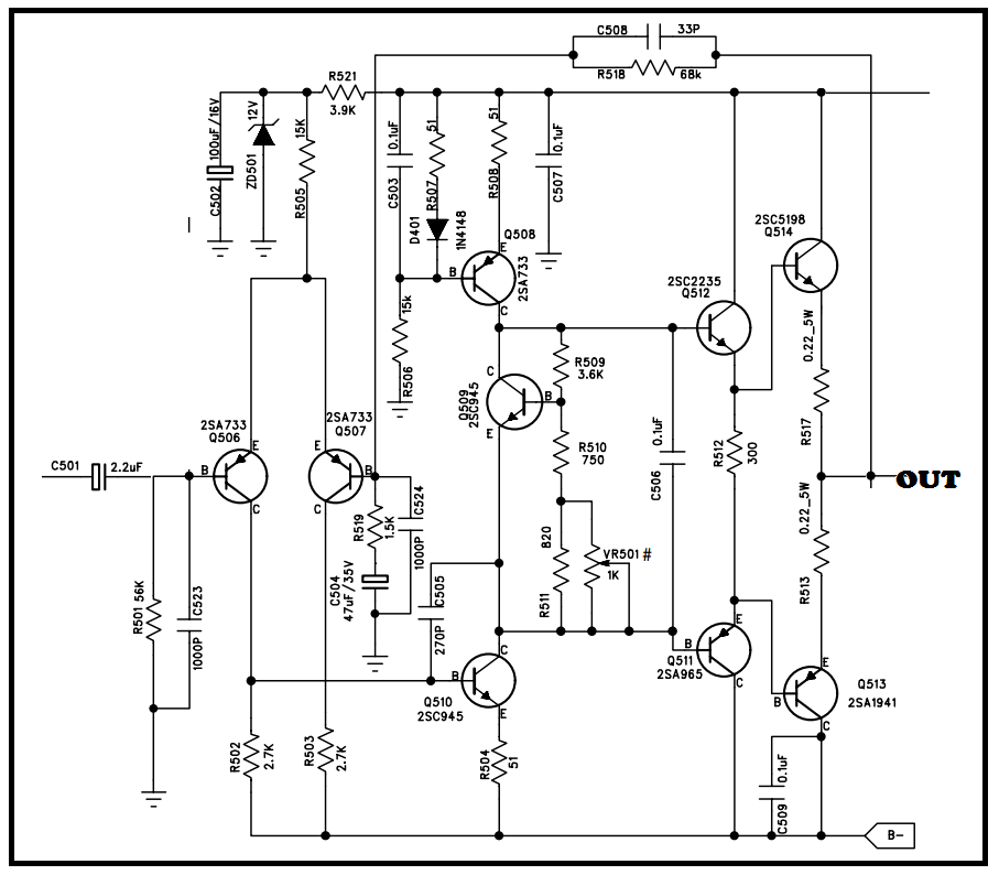
SCHEMATIC SUBWOOFER PHILIPS
Seksi Power Amplifier pada PHILIPS SW988

Dari skema rangkaian ini nampak bahwa ampli ini terdiri dari beberapa blok, yakni:

  • Penguat awal menggunakan teknik defferensial oleh Q506 dan Q507.
  • Penguat tegangan oleh Q510,
  • Servo Driver oleh Q509,
  • Driver amplifier oleh pasangan Q511 dan Q512, dan
  • Final Power Amplifier, menggunakan pasangan transistor Q14 dan Q15 dengan nomer 2SC5198 dan 2SA1941 yng memiliki kemampuan hingga 100 Watt ( DATASHEETS ).

Tegangan untuk power ampli ini adalah 45VOLT simetris.

ANEKA AMPLI

MACAM-MACAM EQUALIZER

TONE CONTROL BUILT UP

PREAMP GITAR DAN MIC

SKEMA AMPLI & MIXER BUILT UP

SKEMA POWER BLOGSPOT

Tinggalkan Balasan

Alamat email Anda tidak akan dipublikasikan. Ruas yang wajib ditandai *